药理药效评价研究体系

Pharmacology and Pharmacodynamics Evaluation System

◆ 体系介绍

  • 心血管疾病类研究

  • 眼科疾病类研究

  • 肿瘤疾病类研究

  • 感染疾病类研究

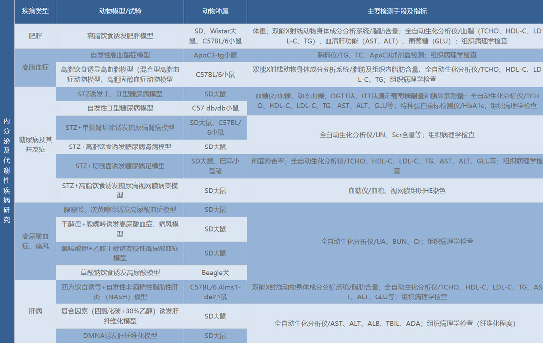
  • 内分泌及代谢性疾病类研究

  • 呼吸系统疾病类研究

  • 神经系统疾病类研究

  • 消化系统疾病类研究

  • 免疫及炎症疾病类研究

  • 皮肤疾病类研究

  • 骨科疾病类研究


1、心血管疾病类研究

A.jpg

实例1:肾性动脉狭窄诱发Beagle犬高血压模型

图层 32.jpg

2、眼科疾病类研究

B.jpg

实例1:东莨菪碱诱发小鼠干眼症模型

组 16.jpg

3、肿瘤疾病类研究

C.jpg

实例1MKN45荷瘤BALB/c- nu小鼠皮下移植瘤模型

图层 36.jpg

实例2Hs746T荷瘤BALB/c-nu小鼠皮下移植瘤模型

图层 35.jpg

4、感染疾病类研究

image.png

实例1:呼吸道合胞病毒小鼠模型

图层 37.jpg

5、内分泌及代谢性疾病类研究

E.jpg

实例1:高脂饮食诱发Wistar大鼠肥胖模型

图层 38.jpg

6、呼吸系统疾病类研究

F.jpg

实例1:Mouse Predisposing Factors:Obesity+OVA

hxi.jpg

7、神经系统疾病类

G.jpg

1774007958955709.png

8、消化系统疾病类研究

H.jpg

实例1:幽门结扎诱发大鼠胃溃疡模型

组 19.jpg

9、免疫及炎症疾病类研究

I.jpg

II型胶原蛋白混合剂诱发胶原性关节炎(CIA)模型

图层 40.jpg

10、皮肤疾病类研究

J.jpg

实例1期褥疮模型

组 20.jpg

11、骨科疾病类研究

k`.jpg实例1节腔注射木瓜蛋白酶诱导大鼠OA模型

组 11.jpg